Home
About us
Introduction
Mission / Vision
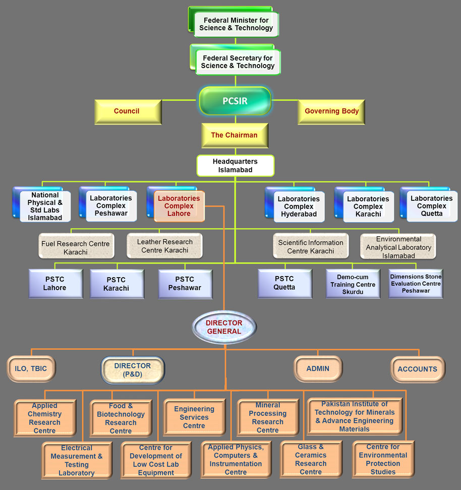
Organogram
National / International Recognitions
Accreditiation Scope
Centres
ACRC
APC&IC
CDLE
EMTL
ESC
CEPS
FBRC
GCRC
ILO
MPRC
PITMAEM
BIC
R & D Activities
Achievements
Event Gallery
News & Updates
Downloads
Enquiries
Contact us
Location of PCSIR units
Login to Official Email
Useful Links
Contact us
Organogram
Pakistan Council of Scientific and Industrial Research (PCSIR) © 2011. All Rights Reserved